获奖19项!我校在2025年中国创新方法大赛甘肃区域赛中创佳绩
发布时间:2025-11-28
来源:招生就业处
阅读次数:13
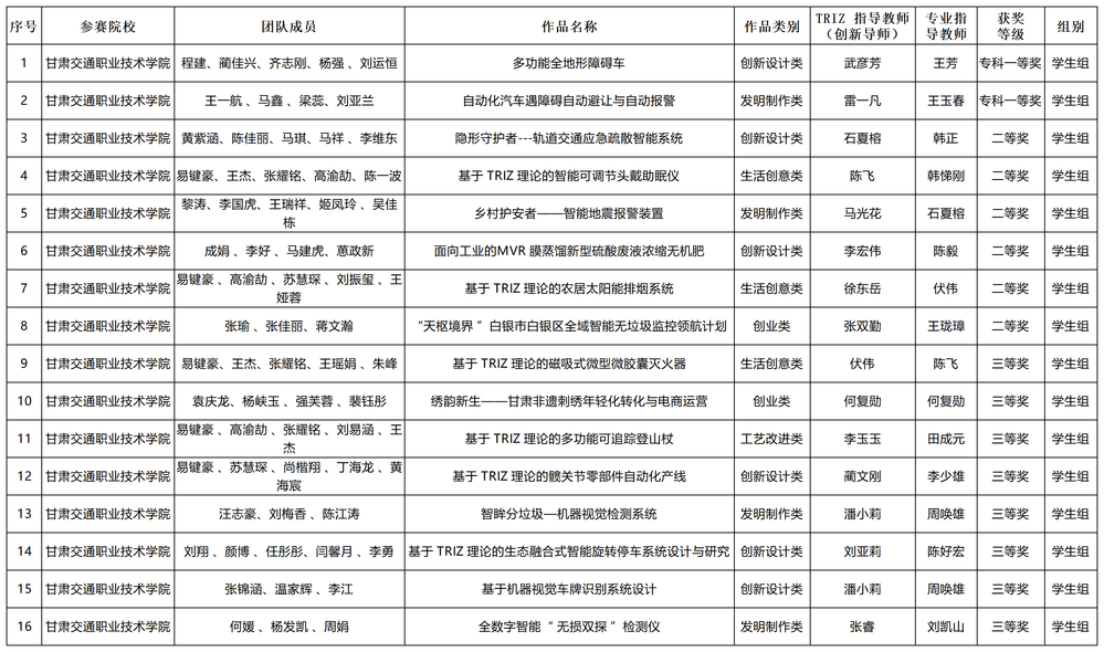
近日,2025年中国创新方法大赛甘肃区域赛获奖名单正式公布。本次大赛由甘肃省科学技术协会、甘肃省科学技术厅联合主办,经过专家严格评审和社会公示等环节,最终评定出各类奖项。我校学子在此次比赛中表现优异,共获一等奖2项、二等奖6项、三等奖8项;武彦芳、王芳2名教师获“优秀指导教师”荣誉称号;学校获“优秀组织单位”荣誉称号。
在TRIZ大学生专项赛中,我校参赛学生共获得16项奖项,具体获奖情况如下:

本次大赛自9月份启动以来,学校招生就业处广泛动员、认真组织,各二级学院积极响应、扎实备赛,共48支团队报名参加省赛,最终16支团队入围决赛并获奖,参赛数量和获奖数量均创我校参加此赛事以来的最好成绩。这一成绩的取得,充分彰显了学校在科技创新教育方面的积极探索和扎实成效。下一步,学校将继续深入贯彻落实国家关于创新创业教育的决策部署,持续深化教育教学改革,为培养更多高素质技术技能人才、服务科技强国建设贡献力量。
(作者:尹兆阳 校审:杨帆 审核:白昌玺)


甘公网安备 62010002000208号